2026-04-23 11:11:43
提到中重度秃发治疗,很多人会在 “植发” 和 “信号通路生发” 之间纠结 —— 前者是 “移植新毛囊”,后者是 “唤醒旧毛囊”,两种方案的核心逻辑不同,适用场景、效果和风险也存在显著差异。结合毛囊生物学机制、临床数据及患者反馈,从 3 个关键维度做专业对比,帮你明确选择方向。

一、核心逻辑:“移植替代”vs“修复激活”,本质是“换毛囊”还是“救毛囊”
1. 植发:毛囊“移植替代”,靠“外来毛囊”解决问题
植发的核心原理是 “自体毛囊移植”—— 从后枕部(毛囊对双氢睾酮 DHT 不敏感,不易坏死)提取健康毛囊,移植到前额、头顶等秃发区域。

·本质:相当于 “拆东墙补西墙”,不修复原有坏死毛囊,而是用新的健康毛囊替代,实现外观改善;
·前提:后枕部需有足够数量的健康毛囊(通常要求每平方厘米≥8 个毛囊单位),且秃发区域皮肤条件良好(无严重瘢痕、炎症)。
2. 信号通路生发:毛囊 “修复激活”,靠 “唤醒自身休眠毛囊” 解决问题
信号通路生发的核心原理是 “靶向激活毛囊生长信号通路”(如 Wnt/PI3K 通路)—— 通过外用或局部导入制剂,修复毛囊内休眠的真皮乳头细胞(DPCs),让 “空置毛囊”(结构完整但不产毛)重新进入生长期,实现毛发再生。

·本质:不依赖外来毛囊,而是修复自身仍有结构的毛囊,让 “闲置资源” 重新工作;
·前提:秃发区域的毛囊未完全坏死(毛囊镜检查可见细小毛孔、细软绒毛),仍保留完整的毛囊结构。

二、3 大核心维度利弊对比:从效果、风险、性价比看差异
维度 1:效果与持久性
“即时外观” vs “自然再生”,谁更稳定?

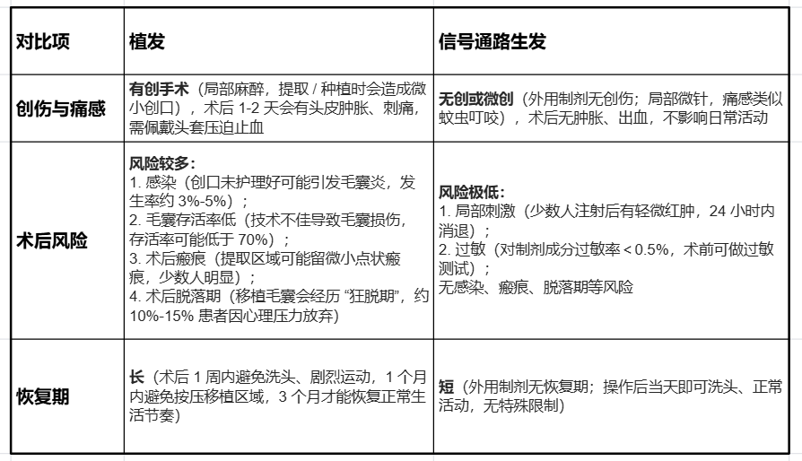
维度 2:风险与恢复期
“手术创伤” vs“无创 / 微创”,谁更安全?

维度 3:适用场景与性价比
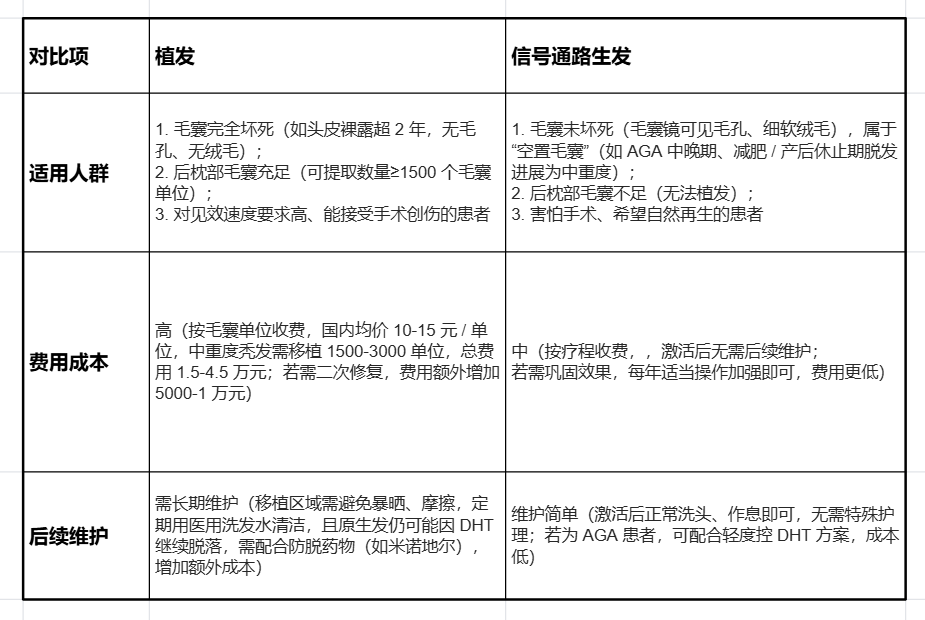
“毛囊坏死” vs “毛囊空置”,谁更适配?

三、选择建议:先查毛囊状态,再定治疗方案
两种方案没有 “绝对优劣”,关键看自身毛囊状态—— 这是所有选择的前提:
1.第一步:做毛囊镜检查,明确毛囊是否坏死
·若毛囊镜显示 “头皮光滑无毛孔、无绒毛”(毛囊完全坏死),且后枕部毛囊充足:优先选植发;
·若毛囊镜显示 “有细小毛孔、细软绒毛”(毛囊空置):优先选信号通路生发,避免 “能救不救,盲目移植”。
2.中重度秃发优先考虑信号通路生发的 3 个理由
·临床数据支持:对中重度空置毛囊,信号通路生发的激活率达 98%(2025 年《Stem Cell Research & Therapy》),6 个月毛发密度平均提升 85%,效果不亚于植发;
·无创伤、低风险:避免手术感染、瘢痕等问题,尤其适合头皮敏感、后枕部毛囊不足的患者;
性价比更高:费用仅为植发的 1/3-1/2,且激活后无需长期额外维护,长期成本更低。

·特殊情况需联合方案
若秃发区域同时存在 “空置毛囊” 和 “坏死毛囊”(如头顶中心坏死,周围仍有空置毛囊):可先通过信号通路生发激活周围空置毛囊,再对中心坏死区域进行小范围植发,兼顾自然度和性价比。

结语
植发和信号通路生发的核心差异,在于 “是否能修复自身毛囊”—— 对中重度秃发而言,若自身毛囊未坏死,信号通路生发是 “更安全、更自然、性价比更高” 的选择,毕竟 “唤醒自己的毛囊,比移植别人的毛囊更贴合需求”;若毛囊已完全坏死,植发或者假发则是更直接的外观改善方案。
最终选择前,务必先通过专业毛囊镜检查明确毛囊状态,避免 “盲目跟风”—— 适合自己毛囊情况的方案,才是最优解。
参考文献:
Kim H, et al. Follicular unit extraction hair transplantation: a systematic review of survival rate and complication[J]. International Journal of Dermatology, 2023, 62(4): 512-520.
Yu A, et al. Activation of Wnt/PI3K pathway for hair follicle regeneration in moderate to severe androgenetic alopecia[J]. Stem Cell Research & Therapy, 2025, 16(1): 418.
Cohen PR. Comparison of surgical and non-surgical treatments for advanced alopecia[J]. Journal of the American Academy of Dermatology, 2024, 90(3): 689-698.