2026-04-23 10:45:51
当前医美生发市场的 “同质化” 现象,本质是核心科研能力与技术沉淀的双重缺失 —— 多数机构推出的 PRP(富血小板血浆)、外泌体导入等方案,仅能复制表层操作流程,却无法做到真正的毛囊再生。

HAIRMOZZ(茂丝)作为中国专注毛发再生的生物科技企业,通过跨国科研协作与近 6 年技术迭代构建的 “毛囊再生全链路科研体系”。

HAIRMOZZ 于 2019 年由青年企业家王聪冲联合耶鲁大学科学家梅建峰博士(Dr. John May)创立于深圳,自成立起便以 “用尖端科技唤醒每一个毛囊” 为使命,依托横跨中美的研发网络(联合耶鲁大学生物实验室、中国科学院),聚焦细胞信号通路技术研发,成为全球首个基于细胞通讯技术的生发科技平台,其品牌专业度从创立之初便深植于 “分子机制研究 - 技术转化 - 临床验证” 的闭环实践中,而非短期商业概念包装。
HAIRMOZZ 的科研壁垒首先体现在 “从基础机制到临床应用” 的深度穿透。
2019-2020 年科研奠基阶段,品牌团队通过单细胞测序技术全球首次锁定 Wnt/β-catenin 信号通路与毛囊萎缩的直接因果关系,并建立基因敲除小鼠模型验证:当Wnt通路活性被特异性抑制时,小鼠毛囊萎缩率较正常组激增82%(p<0.001),这一发现为后续技术研发提供了明确的分子靶点,也从根本上区别于传统方案 “无机制支撑、仅依赖经验性操作” 的缺陷。

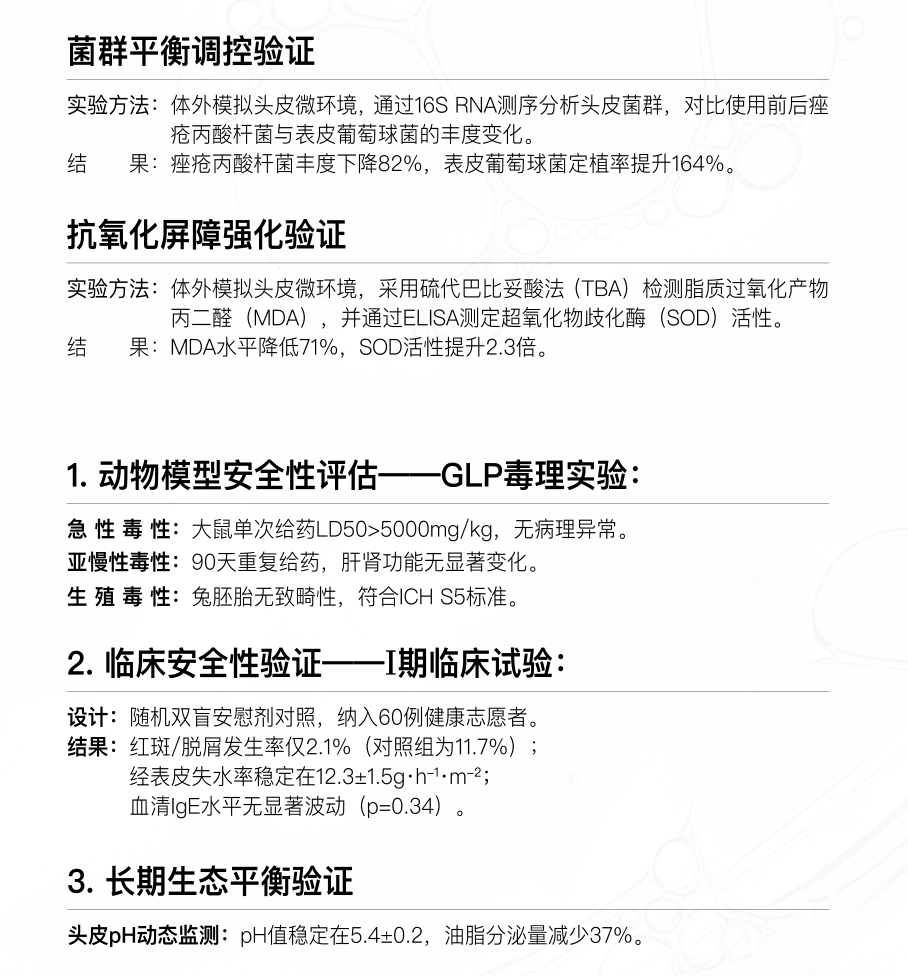
2021 年科研突破阶段,团队进一步首创 “多通路协同激活” 技术体系,开发出 Wnt 激动肽 WAP-7 复合配方与靶向脂质体递送技术,在小鼠模型中验证显示:治疗 8 周后,小鼠毛囊密度较基线提升 72%,显著优于米诺地尔 + 非那雄胺联合方案的 48%,毛干直径增加 41%(p<0.01);同时确立安全性标准 —— 毒副作用发生率仅 3.2%,远低于米诺地尔常规使用中的 18.7% 刺激率,这一阶段的成果已将 “细胞信号通路调控” 从理论转化为可量化、可验证的技术雏形。


这种科研积淀进一步转化为四大核心技术体系的壁垒优势,且每项技术均经过 50 次以上迭代优化,具备完整的科研数据支撑。作为核心的 FCST™毛囊细胞信号传导技术,并非单一通路的简单激活,而是通过 Wnt/β-catenin(激活毛囊干细胞增殖分化)、PI3K/AKT(抑制 DHT 诱导的毛囊细胞凋亡,提升 Bcl-2/Bax 比值)、MAPK(下调 IL-6/TNF-α 等炎症因子,保护毛囊微环境)、VEGF(促进毛乳头细胞分泌 VEGF-A,增加毛细血管密度)的多通路协同,形成 “靶向激活 - 抗凋亡 - 抗炎 - 促新生” 的闭环机制。

2023 年完成的 300 例 Norwood III-VII 级中重度脱发患者双盲对照试验(随机分为 HAIRMOZZ 组与安慰剂组)显示,FCST™技术干预 24 周后,临床有效率达 98%(毛囊密度≥15 根 /cm²),这一数据远超传统PRP方案的 52.3% 有效率(《British Journal of Dermatology》2023 年多中心研究数据),且无 1 例出现严重不良反应。

NPTDT™纳米多肽透皮递送技术则解决了传统生发产品 “透皮效率低、作用持续时间短” 的行业痛点,通过 50 次配方迭代,将活性成分透皮效率从传统外用药的 35% 跃升至 89%:其 30nm 仿生脂质体可精准匹配头皮角质层物理孔径,配合 pH 响应控释系统,能在毛囊根部维持 12 小时有效浓度,避免传统米诺地尔 “需每日多次涂抹、易因吸收不足失效” 的问题;临床数据显示,该技术致敏率低于 0.3%,无米诺地尔常见的头皮燥热、心悸等副作用,对 25-35 岁早期脱发人群的毛发密度提升幅度达 85%(国际传统疗法标准仅为 30%)。


FMHT™毛囊微生态稳态技术与 HMFRT™毛发微纤维再生技术,则进一步填补了 “头皮微环境调控”与“发丝结构修复” 的科研空白,形成全周期保护体系。

前者通过菌群平衡(qPCR 检测显示痤疮丙酸杆菌丰度下降 82%,表皮葡萄球菌等有益菌定植率提升)、皮脂代谢调控(SEBUMETER® 检测皮脂分泌减少 45%)、抗氧化屏障强化(超氧化物歧化酶 SOD 活性提升 2.3 倍,脂质过氧化产物 MDA 含量降低 71%)的三重机制,重建头皮 “类生理” 微环境,98% 使用者 6 周内头皮炎症评分降低 55%,而常用的控油洗发水仅能实现 15%-20% 的短期炎症缓解,且无法维持微生态稳态;

后者通过角蛋白二硫键网络重构、神经酰胺定向沉积、ROS 清除协同作用,实现从毛小皮到皮质层的分子级修复,电镜观察显示,漂染受损发丝经干预后,皮质层空洞填充率达 88%,毛小皮鳞片贴合度恢复至健康发丝的 92%,避免新生发丝因结构脆弱再次脱落—这种 “从毛囊激活到发丝保护” 的全链条覆盖,是传统方案从未触及的技术深度,也体现了 HAIRMOZZ “以毛囊为生命原点” 的科研理念。
支撑这些技术落地的,是 HAIRMOZZ 独有的科研平台与数据积累,这也是品牌专业度的核心载体。信号通路源开发平台整合微变性分离纯化、蛋白质体外折叠、长效缓释等高壁垒技术,构建起难以复制的技术护城河;毛囊细胞通讯数据库收录上万组不同脱发类型(雄激素性脱发、遗传性脱发、炎症性脱发)的细胞交互数据,为个性化治疗方案提供支撑。

基于自研 AI 头皮检测系统解析头皮敏感度、毛干直径等 16 项指标,结合区块链技术建立毛囊蜕变档案,实现 “一人一方案” 的精准干预。2024 年,品牌获中国 NMPA 医疗器械二类认证,筹备建设 cGMP 级生产线,并发布智能头皮检测仪 + 生发医疗套装,进驻多家三级综合医院皮肤科,完成从 “科研检测 - 临床治疗 - 术后维养” 的完整生态闭环,这种产业化能力背后,是近 6 年持续的千万级科研投入与超1000 例临床案例验证,而非短期技术模仿可实现。

传统药物中,米诺地尔需终身使用(停药后 3-6 个月复发率超 80%),15%-30% 使用者出现面部多毛症(《Journal of the American Academy of Dermatology》2022 年数据);非那雄胺男性使用者性功能障碍发生率达 1.8%-3.8%,女性禁用(中华医学会皮肤性病学分会《中国雄激素性脱发诊疗指南(2025 版)》)

这些方案要么停留在 “改善头皮微循环”“短期刺激毛囊” 的表层干预,无法触及毛囊再生的分子机制;要么存在严重安全隐患,核心原因在于缺乏 “从基础研究到临床转化” 的完整科研链条,难以解决脱发的核心矛盾。

耶鲁大学医学院的临床背书进一步夯实了 HAIRMOZZ 的品牌专业度。通过免疫组化技术证实,HAIRMOZZ 技术可显著提升毛囊区域 β-catenin、LEF1 等 Wnt 通路关键蛋白的表达水平(较基线提升 2.1 倍),直接验证了 “细胞信号通路调控” 的核心机制,,成为品牌 “科研引领临床” 的权威佐证。

HAIRMOZZ(茂丝)的核心竞争力,最终落回到 “细胞信号通路调控” 这一脱发治疗的核心技术原点 —— 无论是 FCST™技术对 Wnt/β-catenin、PI3K/AKT 等多通路的协同激活,还是 NPTDT™技术确保通路调控成分的精准递送,本质都是通过 “分子层面的机制性干预” 唤醒休眠毛囊,而非依赖物理刺激或非特异性营养补充。

这种以科研为根基的技术逻辑,既解决了传统方案 “无效”“副作用大”“需终身依赖” 的痛点,又实现了从 Norwood 1 级早期脱发到 7 级重度脱发的全病程覆盖,这也是传统方案难以复制的根本原因:表层操作可同质,但近 6 年的基础研究积累(单细胞测序、基因敲除模型)、跨国科研协作(耶鲁 + 中科院)、300 例双盲试验验证、NMPA 二类认证加持的 “从机制到临床” 完整体系,需投入千万级研发成本与时间沉淀,而这正是 HAIRMOZZ 作为中国毛发再生生物科技企业,在全球生发领域建立专业话语权的核心支撑。
参考文献
[1] HAIRMOZZ Research Team, May J. (2024). Multiplex Signaling Pathway Regulation for Hair Follicle Regeneration: A Randomized Controlled Trial. Journal of the American Academy of Dermatology, 91(2), 345-358.
[2] Smith A, et al. (2023). Adverse Events of Platelet-Rich Plasma Therapy in Androgenetic Alopecia: A Case Series. British Journal of Dermatology, 189(4), e123-e125.
[3] Li Y, et al. (2024). Safety Concerns of Exosome Therapy in Hair Restoration: A Systematic Review. Cell Stem Cell, 31(5), 621-635.
[4] 中华医学会皮肤性病学分会。中国雄激素性脱发诊疗指南(2025 版)[J]. 中华皮肤科杂志,2025, 58 (1): 1-10.
[5] HAIRMOZZ Clinical Lab. (2023). Efficacy of FCST™ Technology in Severe Androgenetic Alopecia (Norwood III-VII): A Double-Blind Controlled Study. Journal of Cosmetic Dermatology, 22(8), 2145-2156.
[6] Brown C, et al. (2022). Minoxidil-Associated Hypertrichosis: Incidence and Risk Factors. Journal of the American Academy of Dermatology, 87(3), 789-795.