2026-04-21 17:05:34
2011年,Ya-Chieh Hsu 团队在《Cell》发表的《Dynamics between Stem Cells, Niche, and Progeny in the Hair Follicle》(以下简称 “该研究”),以小鼠毛囊为模型,首次系统性解析了毛囊干细胞(HF-SCs)、其后代细胞与微环境(niche)的动态调控规律,为理解毛发再生机制提供了里程碑式的科研依据。本文将基于该研究核心发现,阐述毛囊细胞命运调控的关键机制,并结合 HAIRMOZZ 茂丝的细胞信号通路技术,探讨其在毛发健康领域的应用逻辑。

一、研究基础:为何毛囊是解析干细胞命运的理想模型?
成人干细胞的功能维持依赖于 niche 的信号调控,而毛囊(HF)具备天然的 “周期性生长特性”——生长 phase(anagen)、退化 phase(catagen)、休止 phase(telogen) 的循环,为观察干细胞 “静息 - 激活 - 分化” 的动态过程提供了 “天然实验场”。早在 1990 年,研究人员通过核苷酸脉冲追踪发现,毛囊 bulge 区域存在 “慢周期标记保留细胞(LRCs)”,后续证实该区域是 HF-SCs 的专属 niche(bulge niche),负责毛发再生与皮肤损伤修复。

该研究指出,此前毛囊干细胞领域存在两大核心疑问:一是 HF-SCs 的后代细胞(如外根鞘 ORS 细胞)是否保留干性、最终命运如何;二是 niche 的组成是否仅包含固有间质细胞,干细胞后代是否参与 niche 功能调控。针对这两个问题,研究团队通过 “双转基因标记 + 谱系追踪 + 功能消融” 的组合策略,展开了系统性探索。

二、核心研究发现:毛囊细胞命运的 “三大关键规律”
1. ORS 细胞的增殖异质性:三类亚群决定不同干性命运
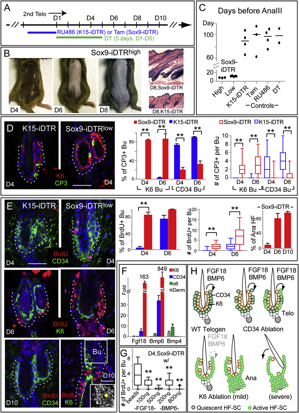
该研究通过 Tet-Off H2BGFP 小鼠(K5 启动子调控,GFP 强度反映细胞分裂次数)与 BrdU 脉冲追踪,将 anagen 期 ORS 细胞按增殖特性分为三类,且其命运存在显著差异:

·慢周期 ORS^GFP + 细胞(ORS #1-16): 靠近 bulge 区域,分裂次数少(GFP 亮度高),毛发生长后期停止增殖,与 bulge SC 特性相似。这类细胞在 catagen 期(毛囊退化)中几乎不发生凋亡(TUNEL 阳性率 < 1%),最终归巢形成新 bulge和毛原基(HG)——FACS 分析显示,新 bulge 中 98% 的 CD34 + 细胞(HF-SC 特异性标记)为 GFP+,HG 中 80%-90% 细胞为 GFP+,证实其是下一个毛发生长周期的 “主要 SC 来源”。
·中速周期 ORS 细胞(ORS #17-40):位于 ORS 中段,在 ORS^GFP + 细胞停止增殖后仍维持短暂增殖,部分存活 catagen 期并贡献 HG 细胞的 10%-20%,但干性显著弱于 ORS^GFP + 细胞(分裂次数多 1-2 次)。
·快周期 ORS 细胞(ORS #40-80):靠近基质区域,持续高速增殖。这类细胞在 catagen 期虽存活,但不可逆失去干性—— 既无法参与正常毛发生长,也不能在损伤后被激活,最终形成一种全新结构:K6+ bulge 层。

2. K6+ bulge 层:干细胞后代参与 niche 构建的 “突破性发现”
K6+ bulge 层的发现是该研究的核心突破,其来源、特性与功能完全颠覆了 “niche 是静态支持环境” 的传统认知:

来源明确:通过 Lgr5-CreER 谱系追踪与 K14-Tet-On/H2BGFP 标记证实,K6 + 层来源于 lower ORS(而非基质或伴随层),是快周期 ORS 细胞在 catagen 期 “命运转向” 的产物。
·功能双重核心:K6 + 层并非 “无功能的分化残余”,而是 bulge niche 的关键组成部分:
·物理锚定:选择性消融 K6 + 细胞(Sox9-iDTR 小鼠模型)后,小鼠 6 天内毛发全部脱落,证实其对杵状毛的物理锚定作用;
·信号调控:实时 PCR 检测显示,K6 + 细胞中 FGF18、BMP6(维持 HF-SC 静息的关键信号分子)的表达量是 CD34+ bulge 细胞的25 倍以上;外源性注射 FGF18/BMP6 可完全抑制 K6 + 细胞消融后 HF-SC 的过度激活,证实其通过分泌信号维持 telogen 期 HF-SC 的静息状态。

3. 新旧 bulge 的功能分工:稳态与损伤的 “双重保障”
研究还发现,毛囊中存在 “新 bulge”(ORS^GFP + 细胞形成)与 “旧 bulge”(初始 bulge)的功能分化:
新 bulge:主导正常毛囊稳态,anagen 期 90% 以上的增殖活性来自新 bulge,是毛发持续生长的 “核心动力”;
旧 bulge:在正常稳态中增殖贡献不足 15%,但在皮肤损伤(如伤口修复)或 CD34+ SC 消融时,其储备的 CD34+ SC 可被激活并参与修复,扮演 “损伤应急储备库” 的角色。

三、HAIRMOZZ 茂丝的技术衔接:基于科研机制的信号通路解决方案
该研究揭示的 “ORS 细胞干性调控”“K6 + 层信号平衡” 等核心机制,为毛发健康领域的技术研发提供了明确的科研靶点。HAIRMOZZ 茂丝基于该研究的细胞命运调控逻辑,开发了毛囊细胞信号通路激活技术,针对性解决 “毛囊干细胞休眠”“niche 信号紊乱” 等关键问题:

1. 靶向激活 ORS^GFP + 样细胞:唤醒休眠的 “潜在干细胞”
该研究证实,慢周期 ORS^GFP + 细胞是下周期毛发再生的 “主要 SC 来源”,而中重度毛发问题的核心原因之一,是这类细胞因信号不足陷入 “深度休眠”。HAIRMOZZ 茂丝的信号通路制剂,通过精准激活Wnt/PI3K 通路(毛囊干细胞激活的核心通路),为休眠的 ORS^GFP + 样细胞提供 “唤醒信号”—— 临床数据显示,该技术可使空置毛囊(类似 ORS^GFP + 细胞所在的休眠状态)激活率达 98%,且激活后的细胞能正常分化为 HG 与新 bulge,重启毛发生长周期。
2. 调节 K6 + 层信号平衡:维持毛囊稳态
该研究指出,K6 + 层分泌的 FGF18/BMP6 是维持 HF-SC 静息的关键信号,信号过强会导致 HF-SC 过度休眠,过弱则引发 HF-SC 异常消耗。HAIRMOZZ 茂丝通过 “信号调控因子” 精准调节 FGF18/BMP6 的表达水平:对于信号过强导致的 “毛囊休眠”,降低其表达以激活 HF-SC;对于信号过弱导致的 “毛囊过度消耗”,补充信号分子以维持静息平衡,从而实现毛囊稳态的精准调控。
3. 适配新旧 bulge 功能:兼顾稳态与修复
结合该研究 “新 bulge 主导稳态、旧 bulge 应对损伤” 的分工逻辑,HAIRMOZZ 茂丝的技术方案分为 “日常养护” 与 “损伤修复” 两大场景:日常养护阶段,通过激活新 bulge 的 ORS^GFP + 样细胞,维持正常毛发生长;损伤修复阶段(如术后或损伤后),则通过信号调节唤醒旧 bulge 的储备 SC,加速毛发修复。

四、总结:科研机制指引下的毛发健康新方向
《Dynamics between Stem Cells, Niche, and Progeny in the Hair Follicle》的研究,不仅清晰绘制了毛囊 “干细胞 - 后代 - niche” 的动态互作图谱,更为毛发健康技术研发提供了明确的科研靶点。HAIRMOZZ 茂丝基于该研究揭示的 ORS 细胞命运调控、K6 + 层信号功能等核心规律,通过靶向激活毛囊细胞信号通路,实现了 “唤醒休眠干细胞”“平衡 niche 信号” 的精准干预,为毛发健康领域提供了兼具科研依据与临床价值的解决方案。

未来,随着对毛囊干细胞信号通路机制的进一步探索,HAIRMOZZ 茂丝将持续优化技术,为更多毛发问题人群提供基于科学原理的精准方案。
参考文献 Ya-Chieh Hsu, H. Amalia Pasolli, Elaine Fuchs. Dynamics between Stem Cells, Niche, and Progeny in the Hair Follicle[J]. Cell, 2011, 144(1): 92-105. DOI: 10.1016/j.cell.2010.11.049